【专题】淤青与尸斑
【专题】淤青与尸斑
(仅笔记不发表,原文不允许转载)
https://www.zhihu.com/question/59663049/answer/1164827949(非允许转载)
火狐禁用
js以复制文章的方法
- 地址栏输入
about:config并接受风险- 搜索栏输入
javascript.enabled
文章图片或难以接受,文前预警
淤青
成因
淤青多数时候都是因为皮下毛细血管破损而引起的,很多人都会下意识的认为淤青是青紫色,其实这是个很大的误区
淤青的颜色其实有一个动态变化的过程,一般来说是这样的:红色→青紫色→黄色
颜色变化及原因
颜色变化
- 红色→青紫色→黄色
颜色变化原因
- 皮下出血,毛细血管破裂,因此红色是淤青最开始的颜色(铁质、氧气)
- 之后由于愈合过程中红细胞的流失(吞噬细胞起作用,清除死亡的红细胞),红细胞中的血红素被代谢分解氧化,失去铁,使卟啉环打开而形成为胆绿素,胆绿素和血红色的颜色合二为一,呈现出青紫色,这也是我们日常生活中最常见的淤青颜色
- 随着时间的推移,胆绿素会被进一步分解,形成另外一种胆色素——胆红素,它会和铁元素结合,形成镜下黄色较粗大的折光颗粒,这就是金黄色的含铁血黄素,因此淤青即将痊愈之前的颜色就是黄色
尸斑
一种典型的早期尸体现象
成因
人在死亡之后血液流动停止,在重力的影响下发生坠积,扩散是形成尸斑的主要原因
简单的说,尸斑沉积的效应可以理解为一种“从上到下的漏斗效应”,红细胞大量积沉在最低部位的血管网内,看起来一般是紫红色或者暗红色
图片
比较典型的紫红色尸斑

机械性窒息死亡的暗紫色尸斑,颜色很浓,形成很早

一氧化碳中毒死亡,尸斑为樱红色

亚硝酸盐中毒死亡尸斑,呈棕褐色

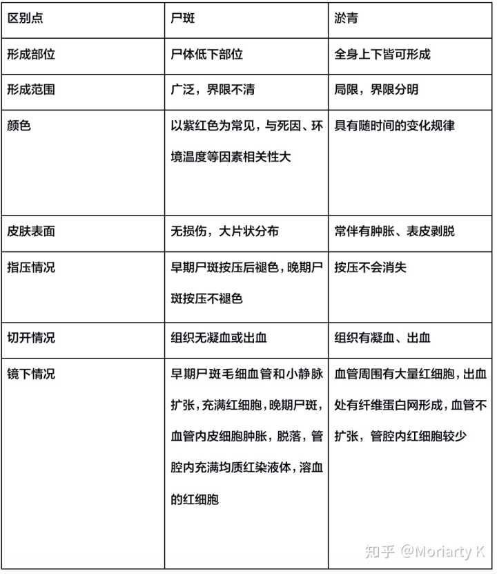
区别
成因区别
一般来说尸斑有三个发展过程,分别是坠积、扩散、润浸,而尸斑区别于淤青的首要因素就在这里:
——淤青是因为外伤导致皮下出血而形成,尸斑则是因为死后血液坠积而形成。
正是因为这样,尸斑形成的位置受到死前姿势的影响极大
姿势影响

如图两个年轻人,想不开于是双双吃安定自杀,男人死前保持着这样奇特的姿势,那么尸斑也自然不会像前面的图一样位于背部,而是大片分布在胸前和面部:

区别总结

其他补充
死后被打会不会形成淤青?
答案是,会,但因为死后没有血压的原因,皮下出血量很少,淤青的程度也就会很轻,而且切开看也不会凝血。
参考文献
[1]竞花兰,利焕祥.法医病理学图鉴[M].北京:人民卫生出版社.2009
[2]陈军,王奇刚.法医学图谱[M]
[3]赵子琴. 法医病理学[M]. 第3版.北京: 人民卫生出版社,2004
链接到当前文件 0
没有文件链接到当前文件